Wavedream DAC
THE SOUND YOU EVER EXPECTED,
AND BEYOND.
We are proud to present our current flagship in digital audio reproduction. We believe it has the right ingredients to produce a sound that will honour it’s name. In the good tradition established by it’s predecessor, the Wavedream continues to push the limits of performance, design and sound quality. The ingredients, innovations, technology and features of the product are presented below.
SOFTWARE DEFINED ARCHITECTURE
We always thought that high-end audio should be everything about innovation. Playing around with off-the-shelf available chips is fun and certainly a good and economic way to produce good sound. But once you want to design a cutting-edge product, the off-the-shelf approach doesn’t apply. Naturally, a custom solution, freed from the limitation of the available chipsets, come into place, allowing us to design and build from the scratch an entire digital audio system.
All building blocks of the Wavedream DAC concernig digital processing are built entirely on a single piece of programmable silicon – a FPGA . With a FPGA, it’s internal hardware architecture could be described by a piece of software (actually, a very complex one). When upgrading the Wavedream with new firmware, you actually change it’s hardware. This system allows great flexibility, obsolescence protection and let us improve the sound of your dac by changing it’s internal architecture, or add new cool features, or improve the existing ones.
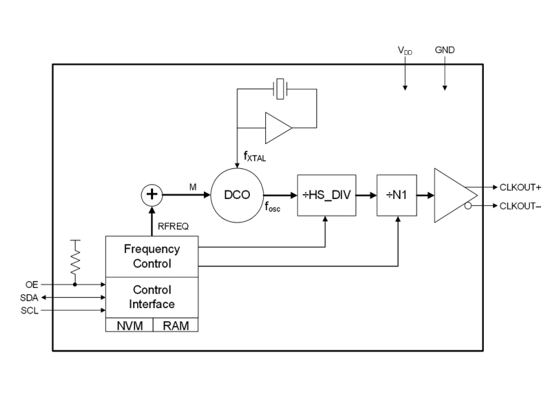
FEMTOVOX CLOCK SYSTEM
The clock is the heart of a digital reproduction system. It’s accuracy and jitter levels are critical in regard of sound quality. Only a very good clock system can make the way to the analog sound on the output of your DAC. If the clock is flawed, digital harshness will occur and the analog feeling of the music will be severely altered. Apart from the performance of the clock itself, equally critical is the construction of the clock tree (the clock distribution architecture) inside the DAC. The jitter amount that really counts it’s not only the performance of the clock itself – but the clock which actually enters the dac and is used for conversion – let’s call it the conversion clock. The conversion clock that enters the dac section relies on the clock tree, which is usually not just routing, but in most cases conditioning, altering it’s quality. A poorly designed clock tree can degrade significantly the clock quality entering the d/a section, even if the source clock has great performance.
With these facts in mind, we designed for the Wavedream an advanced clock system called the femtovox. With femtovox in place, one is assured that only extremely small amounts of jitter are present at the dac conversion clock input. It’s unique architecture employs that conversion clock is directly synthesised at the dac input, without any conditioning, giving constant jitter performance at any sample rate. The conversion clock is controlled with 1 ppb precision, while exhibiting about 300 fS of jitter. The smallest jitter figure in the world? No. The smallest jitter figure where actually matters? Probably.
CUSTOM DIGITAL FILTERS
The Wavedream upsamples any material with a fixed rate of 16x. The dac modules will decode the digital stream with a rate of 768Khz, or 705.6Khz, respectively, according to input sample rate. We found this rate to be optimal for analog performance of the dac modules. Behind this simple multiplication factor (16x) lies a huge processing power. The digital filters are made with the combined effort of 58 DSP blocks, resulting into a impressive figure of 15 GMACS of processing power.
The developed filters are unique. We avoided standard Nyquist rate filters as not providing the expected performance for the dac. After lots of mathematical simulations and careful listening tests, we have created a custom Parks-McClellan upsampling filter. There are three variations avaialble on current firmware: linear, minimumand hybrid phase. They are highly optimized filters, offering stunning performance with a large number of taps (5k), and they are different in regard of impulse response. For the linear phase, the ringing energy (Gibb’s overshoot) is equally split before and after impulse. Minimum phase type shows all this energy after impulse, while our special hyrid phase filter has a combined response between linear and minimum, exhibing very low overshoot before the impulse.
D/A CONVERSION
For the effective D/A conversion stage we developed dedicated dac modules called RD-0 (used in Signature – 27 bit structure) and RD-1 (used in Edition – 26 bit structure). Modules themselves are complex pieces of technology, sharing a discrete sign-magnitude hybrid ladder topology, driven by a complex algorythm which is embedded into their own FPGA. Therefore the dac modules firmware is updatable both performance and feature-wise. Currently RD-0/1 can sustain a maximum sample rate of 6 MHz, which is the industry’s maximum sample rate specified for a audio dac. The output of the dac modules is un-buffered, allowing maximum transparency and natural sound reproduction.
OUTPUT STAGE
Finally, the last stage of the signal path is the analog output stage. It’s contribution to final sound is of extreme importance. Designed from the scratch to work with converter modules RD-0 & RD-1, the output stage is totally discrete and acts as a high-speed buffer. Made entirely with through-hole components (non-smd), we combined j-fet & bipolar devices into a class A design, with a closed-loop output impedance of under 1 ohm and equivalent input noise as low as 1nV, as a perfect match for the converter overall performance.
THE POWER SUPPLY
Naturally we have dedicated sections for digital and analog areas. There are 3 separate transformers, and all power supplies are low noise linear - no switchmode power supplies are used whatsoever. There are a total of 20 linear regulators inside the dac. We dedicated our attention to the dac modules regulators – which are designed from the scratch for low impedance and ultra-low noise.
EXTRA MENU FEATURES
On the dac menu can be found a series of useful features. Let’s take a short walkthrough.
- The preamp feature - The Wavedream has a 256 steps volume control which allows direct connection of a power amplifier. The volume control has 0.5 dB steps for a fine resolution setting.
- The phase select feature – the user can change the absolute phase of the output signal.
- The filter select feature – discussed above. The filters can be switched off for NOS operation.
- The clock setting – there are 2 modes of the digital PLL response, stream and local. Please reffer to the clock technical document under the technology section for more information.
- Dither – to improve R2R ladder linearity, ultrasonic dither is applied on the last 4 bits from the digital 24-bit word.
CONSTRUCTION DETAILS and INTERNAL LAYOUT
The Wavedream benefits internally from a carefully studied, full symmetrical layout. Shortest signal paths and proper design of the clock tree were our main guidelines. All off-board connections are made with LVDS standard for lowest intereference, high speed and minimal jitter.
The transformer section is internally shielded to prevent internal EMI leakage. The chassis is entirely made of black anodized aluminium with a maximum fronplate thickness of 20 mm. Switches are black ruthenium finish.
| S/PDIF | 24bit 44.1-192k PCM , DoP DSD64 |
| AES/EBU | 24bit 44.1-192k PCM, DoP DSD64 |
| USB | 32bit 44.1-384k PCM, DSD64-512 |
| HD-Link1 (LVDS) | 32bit 44.1-384k PCM, DSD64-512 |
| HD-Link2 (LVDS) | 32bit 44.1-384k PCM, DSD64-512 |
| THD+N (at - 6dB): | 0.003% or -90 dB |
| S/N ratio (0 dB): | 122 dB |
| Dynamic range: | 122 dB |
| Output impedance: | 0.5 ohms |
| Max. voltage: | 6.6Vpp(SE); 13.2Vpp(XLR) |
| THD+N (at -6db): | 0.0008% or -102 dB |
| S/N ratio (0 dB): | 132 dB |
| Dynamic range: | 132 dB |
| Output impedance: | 0.5 ohms |
| Max. voltage: | 10Vpp(SE); 20Vpp(XLR) |
| High-frequency asynchronous capture digital inputs: | 560MHz sampling |
| Memory-based PLL, digital domain only: | 300 fS jitter |
| Custom digital filters: | linear, minimum and hybrid phase, 16x |
| Filter type: (advanced convolution) | Parks-McClellan, 4820 taps |
| Mathematical precision: | 68 bit INTEGER |
| Stopband attenuation: | - 145 dB |
| Passband ripple: | 0,0001 dB |
| Dither: | Triangular shaped distribution |
| Volume control: | custom multiplier array, 256 steps, 0.5 dB step |
| 128x64 yellow oled display, dimmable in 8 steps |
| 4 control switches |
| IR remote control |
| Firmware upgrade via usb |
| Dimensions: 440 x 360 x 90 mm |
| Weight (net): 7.8 Kg |
















